○赤穂市個人情報の保護に関する文書の様式を定める規則
令和5年1月25日
規則第3号
個人情報の保護に関する法律(平成15年法律第57号。以下「法」という。)、個人情報の保護に関する法律施行令(平成15年政令第507号。以下「令」という。)及び個人情報の保護に関する法律施行規則(平成28年個人情報保護委員会規則第3号)の施行のために必要な文書の様式は、別に定めるもののほか、次の表に掲げるところによるものとする。
区分 | 様式名 | 根拠規定 |
1 | 個人情報ファイル簿(様式第1号) | 法第75条 |
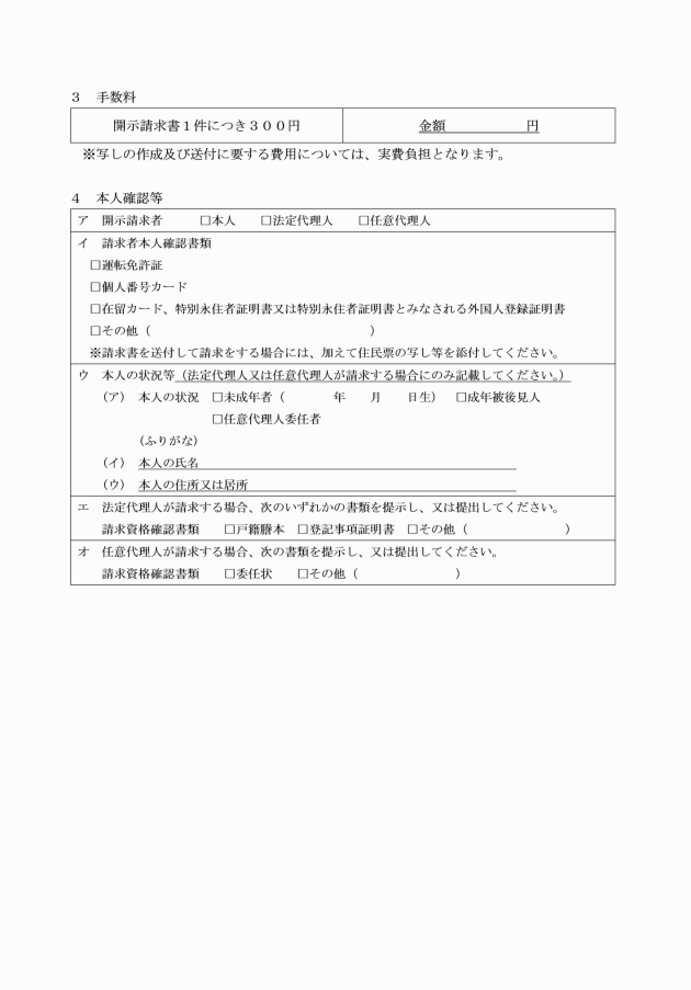
2 | 保有個人情報開示請求書(様式第2号) | 法第77条第1項 |
3 | 保有個人情報開示決定通知書(様式第3号) | 法第82条第1項 |
4 | 保有個人情報の開示の実施方法等申出書(様式第4号) | 法第87条第3項 |
5 | 保有個人情報の開示をしない旨の決定通知書(様式第5号) | 法第82条第2項 |
6 | 保有個人情報開示決定等期限延長通知書(様式第6号) | 法第83条第2項 |
7 | 保有個人情報開示決定等期限特例延長通知書(様式第7号) | 法第84条 |
8 | 他の実施機関への開示請求事案移送書(様式第8号) | 法第85条第1項 |
9 | 開示請求者への開示請求事案移送通知書(様式第9号) | 法第85条第1項 |
10 | 第三者意見照会書(法第86条第1項適用)(様式第10号) | 法第86条第1項 |
11 | 第三者意見照会書(法第86条第2項適用)(様式第11号) | 法第86条第2項 |
12 | 保有個人情報の開示決定等に関する意見書(様式第12号) | 法第86条 |
13 | 開示決定通知を行った旨の反対意見書提出者への通知書(様式第13号) | 法第86条第3項 |
14 | 開示請求に係る手数料等の減免申請書(様式第14号) | |
15 | 開示請求に係る手数料等の減免決定通知書(様式第15号) | |
16 | 開示請求に係る手数料等の減免をしない旨の決定通知書(様式第16号) | |
17 | 保有個人情報訂正請求書(様式第17号) | 法第91条第1項 |
18 | 保有個人情報訂正決定通知書(様式第18号) | 法第93条第1項 |
19 | 保有個人情報の訂正をしない旨の決定通知書(様式第19号) | 法第93条第2項 |
20 | 保有個人情報訂正決定等期限延長通知書(様式第20号) | 法第94条第2項 |
21 | 保有個人情報訂正決定等期限特例延長通知書(様式第21号) | 法第95条 |
22 | 他の実施機関への訂正請求事案移送書(様式第22号) | 法第96条第1項 |
23 | 訂正請求者への訂正請求事案移送通知書(様式第23号) | 法第96条第1項 |
24 | 保有個人情報提供先への訂正決定通知書(様式第24号) | 法第97条 |
25 | 保有個人情報利用停止請求書(様式第25号) | 法第99条第1項 |
26 | 保有個人情報利用停止決定通知書(様式第26号) | 法第101条第1項 |
27 | 保有個人情報の利用停止をしない旨の決定通知書(様式第27号) | 法第101条第2項 |
28 | 保有個人情報利用停止決定等期限延長通知書(様式第28号) | 法第102条第2項 |
29 | 保有個人情報利用停止決定等期限特例延長通知書(様式第29号) | 法第103条 |
30 | 委任状(開示請求用)(様式第30号) | 令第22条第3項 |
31 | 委任状(訂正請求用)(様式第31号) | 令第29条において準用する令第22条第3項 |
32 | 委任状(利用停止請求用)(様式第32号) | 令第29条において準用する令第22条第3項 |
33 | 諮問書(開示決定等)(様式第33号) | 法第105条第3項の規定により読み替えて準用する同条第1項 |
34 | 諮問書(訂正決定等)(様式第34号) | 法第105条第3項の規定により読み替えて準用する同条第1項 |
35 | 諮問書(利用停止決定等)(様式第35号) | 法第105条第3項の規定により読み替えて準用する同条第1項 |
36 | 諮問書(開示請求・訂正請求・利用停止請求に係る不作為)(様式第36号) | 法第105条第3項の規定により読み替えて準用する同条第1項 |
37 | 諮問をした旨の通知書(審査請求人等)(様式第37号) | 法第105条第3項の規定により読み替えて準用する同条第2項 |
付則
この規則は、令和5年4月1日から施行する。
付則(令和6年6月21日規則第30号)
この規則は、令和6年12月2日から施行する。
付則(令和7年12月25日規則第47号)
1 この規則は、令和8年1月1日から施行する。
2 この規則の施行の際現にこの規則による改正前の赤穂市個人情報の保護に関する文書の様式を定める規則の規定により提出されている書類は、この規則による改正後の赤穂市個人情報の保護に関する文書の様式を定める規則の規定により提出された書類とみなす。

(令6規則30・令7規則47・一部改正)

















(令6規則30・令7規則47・一部改正)









(令6規則30・令7規則47・一部改正)





















